
Metadata
- Author: Benjamin Dupont
- Full Title:: From Data Chaos to Strategic Clarity: The Role of KPI Trees in Product Management
- Category:: 🗞️Articles
- Document Tags:: Metric Trees,
- URL:: https://medium.com/@benjamin.dupont_49675/from-data-chaos-to-strategic-clarity-the-role-of-kpi-trees-in-product-management-d6eb0657fcfb
- Finished date:: 2024-02-03
Highlights
Finding the right metrics, and how to combine them, can be daunting. (View Highlight)
Monitoring numerous metrics is time consuming, which is where a well-designed dashboard based on your KPI tree becomes invaluable (View Highlight)
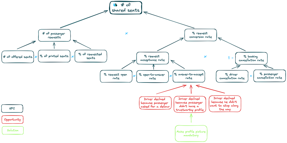
Building this diagram is made possible thanks to the KPI tree, which captures the underlying relationship between each metric, and allow to run a sensitivity analysis for each metric. This is done by taking each metric separately, assuming that all the other metrics were unchanged, and evaluating by how much would the North Star metric would have changed in this case (View Highlight)
The KPI tree framework aligns well with two popular Discovery frameworks: the Opportunity Solution Tree from Teresa Torres, and FOCUSED from Rémi Guyot and Tristan Charvillat (View Highlight)
Building an OST from a KPI tree is a natural progression, resulting in what we can call a KPI Opportunity Solution Tree, or simply a KOST. (View Highlight)
KPI tree is also my favorite way of visualizing A/B test results. It is very helpful to understand how the change you are testing is actually affecting the entire product. (View Highlight)
(